针对上周项目咨询情况,飙马商业地产今天和大家谈谈购物中心如何做好品牌和业态调整。
“一年一小调,五年一大调”,经过千锤百炼的购物中心才能更贴近消费者。本文总结了购物中心开业后品牌调整和业态升级的4大核心要点,供大家参考。
要点1: 调整升级前,购物中心先做好考量

购物中心调整提升前必须考量的内容
要点2: 购物中心“小调”和“大调”的运作指标
再好的企业、再好的规划、再好的招商业态,不可能做到一劳永逸、一成不变,要加强购物中心与周边客户群的匹配度,就必须不断地进行调整,因此业内也有“一年一小调,五年一大调”的提法。
1、一年一小调:业态与品牌的调整和优化
租户营业额分析是业态调整的依据。主要有两个分析指标:

其中,租售比指标通常是拿一个租金周期内的租金比对应周期的营业额。通过这样的比较,可以了解对应租户缴纳的租金占其营业额的比重:

租售比指标分析
2、五年一大调:项目定位的刷新
商业项目的定位不一定要高端,关键是要与商圈匹配,要与消费者对路。商业项目要依据正常商业规律进行定位,必须从以下方面展开:

此外,招商部门应根据对消费人群类型的分析,不断引进与消费人群需求相符的优质专业商家(产品),从购物中心商家(产品)组合角度提升消费人群对购物中心消费的总体满意度。
要点3:购物中心开业后5年的运营管理策略
1、第一年:跨越运营“生死线”

2、第二年:步入运营“正轨”

3、第三年至第五年:预防运营“衰老”


调整硬件的方法

调整软件的方法
要点4:做好业态升级要抓住核心,把握技巧
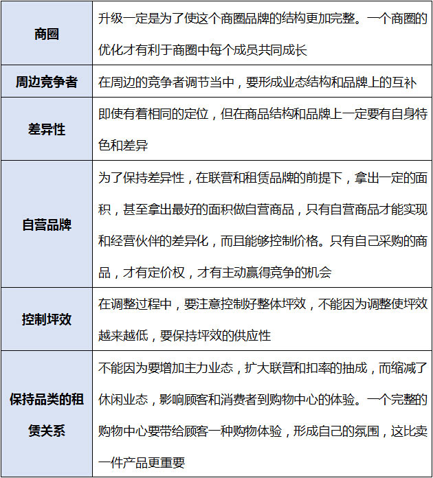
1、业态升级6大核心要素。

2、业态升级研判。

3、业态升级3大技巧。
技巧1:产品再定位
每个购物中心中心脱胎换骨的过程,最重要的是认知和把脉市场趋势。日常生活中,我们最怕的就是对市场趋势的漠视和错判,对微观市场特征的模糊认知。产品定位的本质是:我的客户是谁?我有什么与众不同?客户为什么会来买单?
技巧2:业态优化
优化调整业态,是建立在大量的预招商和财务数据分析工作基础上的。业态优化的决策必须以财务数据模型为依据,以强有力的备选业态及品牌库作为支撑。

技巧3:跨界经营
购物中心与艺术、文化、健康等方面的联姻是当前最常用业态优化、升级手法。
欢迎拨打一对一免费咨询电话:
13816360548
您也可以咨询我们的在线客服