`
行业新闻

社区商业业态功能及运营分析-亚博88体育

来源:未知       作者:未知       时间:2014-11-14

核心提示:社区商业形态是城市商业的基础,它主要为社区周边的居民服务,这也决定了其业态功能上明显的针对性。本文即从社区商业的分类、业态组合、功能,及运营的角度进行分析,旨在为相关人士提供实用的参考。

 

    社区商业是指以地域内和周边居民为主要服务对象的商业形态,如邻里商业街区、社区购物中心及邻里购物中心等。社区商业形态是城市商业的基础,它的服务人口一般在5万人以下,服务半径一般在2公里以内。由于这一商业的属性也决定了社区商业的总规模一般应控制在3万平米以内,商业业态的设置也有较强的针对性。

 

商业地产策划公司
 
  一、社区商业分类
 
  目前为止,社区商业还没有非常权威的标准分类方法,出发点和目的的不同,使得社区商业的划分种类繁多。综合所有分类,可以将其归结为宏观和微观两个层面的划分方式,具体划分如下表:  
 
商业地产策划公司
 
  国外零售商业分类形式参考:  
 
商业地产策划公司
 
  二、社区商业的功能
 
  社区商业的功能主要包括:购物功能、社交功能、服务功能、文化休闲娱乐功能。
 
  按照潜在业主对不同商业配套设施设施的需求强度差异,我们将其分为3个层次,即:
 
  1、强度需求商业设施,需求的比重超过50%
 
  此类商业设施主要包括:综合超市、菜市场、购物中心、银行;
 
  2、中度需求商业设施,需求比重在10-50%之间
 
  此类商业设施主要有药房、诊所、餐馆、邮局、健身中心、幼儿园、运动场馆、24小时便店、书店、洗衣店、游泳池、娱乐中心、美容美发店、老年活动中心等;
 
  3、弱需求商业设施,需求比重在10%以下
 
  此类商业设施主要包括修理店、彩扩冲洗店、茶馆、花店、宠物店、高尔夫球场。
 
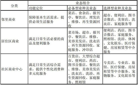
  三、社区商业功能业态组合    
 
商业地产策划公司
 
  四、社区商业运营中存在的问题
 
  1、“杀猪式”销售带来的后果
 
  通常开发商的做法就是以住宅销售的手法进行商铺的销售,先营造出一个好的概念,让投资者有一个美好的想象空间,然后将商铺高价卖给投资者,再由这些投资者运营出租给商家,令商铺(街)自然成熟。由于设计、建设之初,并没有合理的定位,销售后更没有对于投资者的后续服务及辅助,导致投资者购买前期望过高,购买后盲目经营,或者由于售价过高,导致投资者为了达到比较理想的投资回报,只能把租金提高,结果导致恶性循环。
 
  2、体量过大,超出社区承受范围
 
  社区商业的体量多大才合适,一直以来并没有明确的标准出台,所以开发商在做规划的时候往往比较盲目,首先遵循的是规划指标,在条件允许的范围内,宁大勿小。通常来说,社区商业的体量大小和所服务的住宅体量大小有关,如果体量太小,则无法满足社区居民的基本生活需求,如果体量太大,则导致人流不足、商家经营出现问题,最终导致商铺空置现象出现。
 
  预估商业体量方法参考——通过周边人口数量。国内一线城市的人均商业面积达到1.6平方米以上,主要二线城市的人均商业面积约在1.0-1.6平方米之间。考虑到社区商业功能、服务对象以及服务范围,社区商业的体量应控制在人均1平方米左右或以内。
 
  3、住宅入住率长期的超低
 
  由于城市化进程的不断加快,很多城市的市区已经有了成熟楼盘,越来越多的开发商开始把开发的目光转向郊区,但是由于一些配套的不完善,再加上近几年来楼盘投资客的增多,导致很多郊区楼盘的入住率增长缓慢,最后形成了恶性循环,居民入住率越低,商家越不愿意进驻楼盘周边的商铺。同样,楼盘周边的商业配套不完善也使得原本想入住的居民望而却步。
 
  4、社区商业存在先天不足
 
  对于大多数的社区商业来说,建筑上的先天不足是制约其发展的一个硬伤,首先,对于开发商来说,社区商业不是经过规划的,更多的是一种固有模式,也就是在整体规划的时候设置一些底商作为社区商业,并没有把社区商业的功能考虑清楚,对于业态的设置和商家的开店需求更是没有规划。结果最终导致很多社区商业很难良性运作。
 
  五、社区商业运营成功的因素总结
 
  深入、细致的市场调研,特别是需求分析。社区商业首要关注的因素:第一是“人”;第二是“人”;第三还是“人”。
 
  • 合适的业态配比是社区商业中心区别于其他类型商业的关键,同时也是保证项目人气的要点之一;
 
  • 合理的业态布局有利于聚集与疏导人气,对商业的持续经营有着直接影响;
 
  • 租户组合将影响项目的培养期与租金收益情况;
 
  • 恰如其分的运营管理将是保证项目长久良好运营的关键。
亚博88体育 copyright © 2021 perfcet market.cn all rights reserved. "));

欢迎拨打一对一免费咨询电话:

13816360548

您也可以咨询我们的在线客服

网站地图