随着房地产逐渐从住宅的增量市场转换到存量市场,越来越多房企开始布局存量物业,不同于短平快的住宅开发逻辑,当前自持存量物业可能面临诸多痛点。
首先,存量物业初始投资成本高,而前期开发或并购阶段融资渠道相对有限,导致前期自有资金投入较大;其次,投资周期长,存量物业的回收周期至少需要10年,其中酒店至少需要15年,相对容易造成资金沉淀;最后,当前国内缺少有效的存量物业退出渠道,标准reits和股权基金等较难实现。
迫于资金压力,当前部分房企开发存量物业均以“只售不租”或“以售养租”为主,导致存量物业无统一的专业管理,品质和经营水平有所影响。如何盘活存量物业,拓宽融资渠道,甚至打包出售物业权益实现退出,成为房企亟待解决的问题。
存量物业融资工具多元,互有利弊
存量物业是指长期持有运营以获取经营收入或资产升值的投资性物业,经营业态较为丰富,主要包括零售、办公、酒店、文旅、养老、文旅、租赁、产业园和物流仓储等。
从存量物业前期、运营期和后期的不同投资阶段来看,在前期开发和并购阶段,房企更依赖开发贷(或并购贷)、信托贷款、私募基金和债券等融资工具。直到持有运营阶段产生稳定的经营收入,可将可预期稳定现金流的资产组合打包成资产池向投资者发行,主要包含cmbs、收益权类abs和类reits等债权证券化工具,其中cmbs是传统融资工具经营性物业抵押贷的替代品。而后期退出阶段则可通过将存量物业的权益转让予私募基金或标准reits实现资本变现,退出后的资金可再次用于新一轮的投资,从而形成存量物业的投资闭环。
按融资性质的不同,存量物业的融资方式可分为债权融资和股权融资等两类。债权融资方式,主要涉及经营性物业抵押贷款、cmbs、收益权类abs和类reits等工具,若涉及长租公寓和公租房等住宅租赁类项目也可利用住房租赁专项债。债权融资工具有以下特征:
(1)期限上,cmbs和类reits期限最长,以15年以上为主,cmbs最长可达18-26年,类reits最长可达40年以上,而住房租赁专项债和经营性物业抵押贷款期限中等,通常上不超于8年,而涉及存量物业的收益权类abs主要是租金收益权abs,受不同租赁期限的影响,收益权类abs存续期限分布相对不均。
(2)除类reits外,其他4类债权融资工具均保留对物业的所有权,对融资方而言,不可资产出表。而类reits需要分类讨论,如果是偏股性类reits,则一般由pe购买存量物业的股权,专项计划再认购全部pe份额,实现物业所有权的转移(资本变现),可出表;如果是偏债性类reits则未实现物业所有权和风险转移,不得出表。
(3)交易结构和融资成本上,债权证券化工具交易结构复杂,以双spv结构为主,其目的是将基础资产与资产原始权益人进行风险隔离,令资产证券化的信用基础变为基础资产或者资产池所构成的现金流,而非原始权益人,从而降低证券的信用风险,提高信用等级,降低融资成本。而住房租赁专项债和经营性物业抵押贷款交易结构简单,更依赖主体信用定价,融资成本受到主体信用资质的限制。
(4)募资用途上,住房租赁专项债目前明确主要用于租赁住宅的经营,不得用于支付土地款,而经营性物业抵押贷款需严格按照《固定资产贷款管理办法》的指定用途限于项目建设,而债权证券化用途相对更为灵活。
(5)增信措施上,债权证券化可以通过内外部增信的手段来提高证券化产品的信用,从而降低融资成本,内部信用增级主要包括结构化分层、超额覆盖、差额支付承诺等,而外部信用增级主要涉及第三方信用担保和优先收购权等。而经营性物业抵押贷款的增信措施较为单一,主要以存量物业抵押、实控人保证担保和其旗下核心公司担保等方式,而住房租赁专项债甚至可以不设置担保。
债权融资:abs无需物业产权
类reits释放更多商业价值
商业房地产抵押贷款支持证券是以商业物业为抵押,通过结构化设计以相关资产未来收入(如租金、物业费和商业管理费等)为主要偿债本息来源的资产支持证券产品。
2014年资产证券化由原先的审批制转化为备案制,同年12月中国证券投资基金业协会颁布《资产证券化业务基础资产负面清单指引》,对cmbs实行负面清单管理,cmbs迎来发展机遇,8月首单cmbs“海印股份信托受益权专项资产管理计划”于深交所上市。
2017年深交所发布《资产证券化业务问答》,进一步对cmbs底层资产的选择、主体准入门槛和抵押率进行明确规定。进入2017年后,叠加政策支持以及常规融资渠道受限的影响,cmbs发行量激增,逐渐成为资产证券化的发行主力。根据cnabs数据,2017年房地产cmbs发行规模同比增长179.6%至577.3亿元,发行量占资产证券化比重达31.2%。从2017到2020年,房地产cmbs发行量对资产证券化的贡献度持续稳定在27%上下。截至2020年底,cmbs发行量高位稳定,发行规模1356.4亿元,同比增长19.8%。
股权融资:从境外到境内
reits或是下一个突破口
融资环境趋紧下,房企积极分拆旗下业务上市,商管也是其中热门分拆的板块,实现分拆上市可以募集资金,同时降低母公司的负债率;此外,随着存量时代的到来,房企持有投资物业管理规模逐步提升,存量物业轻资产上市也能对接更大的资本市场。
2019年12月30日,宝龙商业管理正式在香港联合交易所主板挂牌交易,是内地首家商业地产分拆商业管理业务赴港上市的轻资产商业运营服务商,从而拉开了房企分拆商业轻资产上市的序幕,此后金融街物业、卓越商企服务、合景悠活、华润万象生活、星盛商业等接连赴港上市,此外,2020年12月禹洲集团旗下的禹佳生活服务提交招股书,中骏商管2021年1月提交了上市招股书。
从目前来看,当前商业板块的轻资产分拆上市主要分为两种模式:一种是将物业管理板块与商业运营板块合并到一个平台统一上市,如宝龙商业、华润万象生活等,业务包含自身的住宅物业管理服务以及商业运营及管理服务;另一种则是单独拆分物业管理板块和商业运营板块上市,如星河地产旗下有住宅物业管理公司星盛物业和纯商业运营及管理服务星盛商业,2021年实现了分拆星盛商业上市。
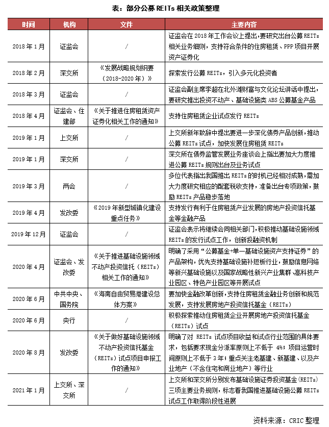
通过综合借鉴境外市场公募reits的成熟经验,再结合国内类reits产品发展情况,我国的公募reits研究也在2018年提上了日程,并在2019年两会上成为了热点议题,推出中国公募reits的呼声较为高涨。因此近年来相关监管部门、主管部委都在各个场合多次表态要积极推进公募reits发展进程。2020年4月30日,证监会和发改委联合发布了《关于推进基础设施领域不动产投资信托基金(reits)试点相关工作的通知》,试点范围包括仓储物流、收费公路、机场港口、水电气热、产业园区等,标志着我国公募reits试点正式启航。
2021年1月29日,上交所和深交所分别发布了公募reits相关配套业务规则,包括公募reits业务办法、发售指引和审核关注事项指引,意味着我国公募reits的发展已经取得了阶段性进展,即将正式落地。结合2020年8月发改委发布的《关于做好基础设施领域不动产投资信托基金(reits)试点项目申报工作的通知》的规定,我国的公募reits基本呈现以下特点:
(1)80%以上基金资产投资于基础设施资产支持证券,并持有其全部份额;基金通过基础设施资产支持证券持有基础设施项目公司全部股权,形成“公募基金 单一基础设施资产支持证券”的结构模式;
(2)基金通过资产支持证券和项目公司等特殊目的载体取得基础设施项目完全所有权或经营权利;
(3)基金管理人主动运营管理基础设施项目,以获取基础设施项目租金、收费等稳定现金流为主要目的;
(4)采取封闭式运作,收益分配比例不低于合并后基金年度可供分配金额的90%;
(5)底层资产项目运营时间原则上不低于3年,近3年内总体保持盈利或经营性净现金流为正。预计未来3年净现金流分派率(预计年度可分配现金流/目标不动产评估净值)原则上不低于4%。
值得注意的是,目前我国公募reits 确立的“公募基金 单一基础设施资产支持证券”结构与多数境外成熟市场的公募reits结构有所不同,是根据我国国情进行的一大调整。这一结构基本符合现有的《基金法》和《证券公司及基金管理公司子公司资产证券化业务管理规定》,仅需突破公募基金投资比例和投资范围的限制,而无需对基本法律制度进行修改,立法成本最小。但这一选择也存在一些问题需要进一步解决,比如结构较为复杂、收益率可能逐层摊薄、内部治理效率降低、对相关参与人的专业胜任要求较高等。
总结:股权融资限制较多
国内公募reits仍有漫漫长路
随着存量时代的到来,房企持有存量物业占比加大,但存量物业却存在着前期投入较大、回报周期较长的固有特点,再加上近年来传统融资渠道受限,因此给房企的资金链带来了较大的压力。在此背景下,在存量物业融资方面,房企运营商可以从以下三个方面着手:
首先,继续积极推进境内资产证券化等创新融资方式。资产证券化通过将不动产转换为流通的证券,较好地解决了不动产流动性问题。同时由于这类融资方式可以通过较为复杂的交易结构将基础资产与资产原始权益人进行风险隔离,还可以通过内外部增信的手段来提高证券化产品的信用,因此能够突破主体的信用制约,降低融资成本,减少融资限制。目前资产证券化债权融资工具的主要产品有abs/abn、cmbs/cmbn以及类reits产品几种。这几种产品在融资期限和底层资产要求等方面都有所区别,由此带来了不同的融资门槛,房企可以根据自己的底层资产项目情况和自身需求进行灵活运用。
同时,尝试境外reits上市或ipo等融资方式。相比于债权类融资方式,境外reits或ipo等股权类融资方式则是一种更优方式。具体来看,ipo融资所得金额不需偿还,且有利于上市公司独立发展;公募reits则期限较长甚至永续,且可以实现物业所有权转移,因此最为适合房企进行退出,从而大幅缩短存量物业回报周期。但是因为目前a股房地产相关的ipo已经暂停,赴境外发行标准reits或ipo又会面临较多资产出境方面的法律和税收限制,因此相对门槛较高。而目前正在逐渐完善的境内公募reits则可能在未来成为存量物业融资的一大突破口。
随着我国公募reits的相关制度法规的不断完善以及市场的逐渐成熟,基础设施类的公募reits即将作为先行者起航。相比基础设施,商业地产更加契合公募reits的产品特点。未来公募reits若是扩展到商业地产领域,国内大量的优质商业地产将能实现资本对接,其融资需求或将达到千亿或万亿。虽然我国公募reits推广到商业地产的时间不确定,且推出时的监管要求仍可能较为严格,但是对于房企而言仍应该做好提前准备,如深入研究公募reits的试点标准、准入门槛和运营机制,同时结合自身持有投资物业的特点做好相应准备,才能在我国商业地产类的公募reits真正到来之际,第一时间从中享受红利。
文章来源: 克而瑞地产研究
欢迎拨打一对一免费咨询电话:
13816360548
您也可以咨询我们的在线客服