近日,苏州基业集团携手飙马共同打造特色旅游小镇项目,目前该项目已进入产品定位阶段。
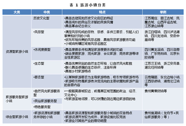
众所周知,在特色小镇的建设浪潮之下,一些地区特色小镇建设主线思路不清晰、发展盲目、房地产化等问题也逐步暴露出来。国家发改委城市和小城镇改革发展中心主任徐林日前指出,特色小镇是中国新型城镇化的重要内容,中国的新型城镇化,一个很重要的关键就是要打破城市和乡村之间这种二元结构的界线。目前,旅游小镇是特色小镇创建以来最为热捧的对象,但是很多盲目跟风,也很多”自食其果”。飙马(中国)商业地产机构致力于特色小镇研究,将旅游小镇做了以下分类,主要分为三大类“资源型”“旅游服务型”以及“综合型”。

常见的旅游小镇的类型
梳理项目所拥有的资源,是苏州基业集团打造旅游小镇的前提,根据旅游资源对项目进行分类,是其产品定位阶段的关键所在。
另外,就是旅游小镇融入“文化(ip)”概念。打造属于小镇自身的“ip” 是旅游小镇发展的新思路,是小镇持续发展的根本,所谓“得ip者的天下”。“内容为王”,应该深度挖掘小镇的文化内涵,创立属于自己的“标签”。对于无“文化”的小镇应该,创立一个特色的“ip”来打造差异性,增加吸引力。

目前,苏州基业集团携手飙马打造的旅游特色小镇已进入产品定位阶段。前期会深入调查研究项目地区的产业结构,经济发展模式。在此基础上,打造出一个独一无二的特色旅游小镇。
文章来源:飙马商业地产
欢迎拨打一对一免费咨询电话:
13816360548
您也可以咨询我们的在线客服