`
政策资讯

2021我国体育特色小镇发展问题及策略分析-亚博88体育

来源:辽宁体育科技       作者:辽宁体育科技       时间:2021-09-24

2021我国体育特色小镇发展问题及策略分析

 

随着我国社会的快速发展,国民经济水平不断提高,群众生活理念逐渐转变,人们参与体育活动、体验运动健身的方式也呈现出多元化的发展趋势。同时,国家近年来密集出台的促进特色小镇发展的政策为体育特色小镇的发展提供方向,使体育特色小镇的发展动力更加强劲。

2019年1月,国家体育总局和发改委共同发布的《进一步促进体育消费的行动计划(2019~2020年)》中指出,积极培育和实施“体育 ”工程,推进以体育为核心的文化、旅游、养老、健康、教育、互联网、金融等多产业的融合发展,打造体育消费新业态。

可以看出,体育消费将成为推动体育产业乃至区域经济产业发展的重要动力之一。

正是捕捉到了人们体育消费需求的变化和体育产业发展政策的导向性,越来越多的地区开始探索实施体育特色小镇的规划建设工作,通过发展特色体育消费区域来引导、转化体育消费动力,使体育消费推动经济产业发展、体育消费需求升级等方面的作用能够更好地发挥出来。

当然,我国体育特色小镇的发展也面临着一系列的问题和挑战。虽然特色小镇的数量急剧增加,辐射面越来越广,但在“特色”建设方面仍然存在较多的问题和不足。

基于此,本文飙马商业地产对体育特色小镇的发展问题进行针对性的探讨,以寻求更加科学、合理的体育特色小镇发展策略。

2021我国体育特色小镇发展问题及策略分析

 

体育特色小镇概述

体育特色小镇是我国所明确的特色小镇中的一种。

特色小镇主要指那些能够或者已经聚焦一定的特色产业和新兴产业,拥有丰富的发展要素,能够支撑和实现区域性产业发展的平台。

据此,可以将体育特色小镇界定为聚集体育产业发展要素,以发展特色体育项目为载体实现产业化发展目标的城镇形态。

作为特色小镇的主要元素和组成部分,体育特色小镇在建设过程中要突出体育产业特色,以产业与城镇融合、产业与消费融合为发展导向,寻求打造区域范围内独特的产业优势。

对于体育特色小镇的发展而言,最基础也是最关键的工作是明确体育特色的打造方向,即发展主题。

体育特色的打造除了以专业的体育项目为方向以外,还可以按照“体育 健康”、“体育 休闲”、“体育 娱乐”、“体育 文化”等与人们生存、发展需求关系更为密切的方向来进行探索,从而形成以体育产业为核心、辐射文化、旅游、互联网等众多产业的综合性发展模式。

近年来,我国体育特色小镇发展迅速,在数量上不断增加。

相关数据显示,2014年、2015年、2016年、2017年我国基于体育产业的特色小镇数量分别为21、47、81和153个,到了2018年我国体育小镇数量为252个,较上年同比增长36.2%;2019年我国体育小镇数量为304个,较上年同比增长20.6%。

除此之外,各体育特色小镇依托自身的优势资源和发展定位积极探索特色小镇发展模式,形成了格局特色、功能齐全的体育“集群”。

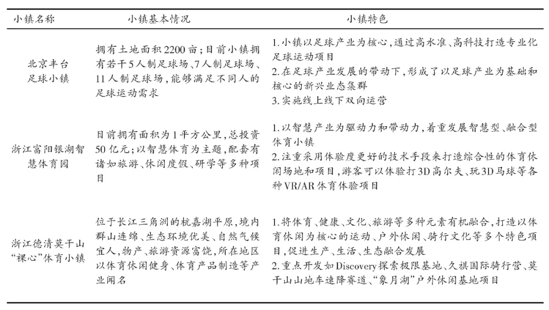
从表1可以看出,体育特色小镇发展除了体现在土地、资金等基础资源投资以外,还在体育项目、配套服务、运营方式等方面表现出明显的独特性,展现了体育特色小镇发展方向和发展空间的优势所在。

2021我国体育特色小镇发展问题及策略分析

 

2021我国体育特色小镇发展问题及策略分析

 

表1 国内典型体育特色小镇

体育特色小镇发展形势分析

目前,体育特色小镇的发展正处于政策和市场的双重“红利区”,小镇建设以其项目的优势和价值而成为政策、资金、技术、人力等资源集聚的重要领域。对于体育特色小镇的发展而言,除了考虑短期内的快速发展以外,还要注重发展速度与质量的匹配性,即在发展的同时进行“冷思考”,认清体育特色小镇发展的形势,审慎决策。

1、体育特色小镇发展的优势。

✦环境优势

目前,各地区在体育特色小镇的选址方面主要遵循两种模式。其一,在原有小城镇的基础上就地开发;

其二,在优势条件突出的位置选址新建特色小镇。无论是原有城镇再次开发利用还是新城镇开发,地理环境均是重点考察的对象。

目前的体育特色小镇往往拥有优越的地理位置:地形以平原为主,山水交错、空气清新、鸟语花香,并且小镇内部交通便利、配套活动设施完善。这种良好的环境优势为前来投资或者消费的人们创造了一种舒适、优越的感觉,形成了人与自然和谐相处的画面。

✦产业发展优势

体育产业是体育特色小镇发展的产业基础。在近年来消费升级的冲击下,体育产业与其他产业的产业界限逐渐被打破,体育产业与其他产业的融合能力和融合空间得到了极大的拓展。

体育产业的融合发展为体育特色小镇的发展创造了良好的内部空间,使体育特色小镇可以根据资源拥有状况、市场需求进行产业融合的尝试。

如文化资源丰富的地区开展“体育 文化”的产业融合发展路径,而一些旅游景区则依托自身的旅游资源开展“体育 旅游”的生态产业发展路径。

显然,体育产业自身的发展优势为体育特色小镇的发展创造了诸多的可能。

2021我国体育特色小镇发展问题及策略分析

 

2、体育特色小镇发展的劣势。

✦配套基础设施不完善

体育特色小镇发展中的基础设施不完善问题主要体现在两个方面。一方面,交通基础设施不完善,特色小镇通往相邻大城市的公交、地铁、高铁等交通设施不够齐全,导致有消费需求的城市居民无法便捷、快速地达到小镇。

另一方面,网络基础设施不完善,一些位置偏僻的特色小镇在通信设施、网络设施等方面的建设相对滞后,难以满足大批量人员的需求。

✦发展方向把握不精准

体育特色小镇是一项投资大、投资周期长、经营不稳定的项目,这就使得发展主体在项目投资、项目决策方面比较谨慎。

目前,多数体育特色小镇的融合发展尚处于初步探索阶段,尽管国家下发多项政策明确特色小镇发展的总体走向,但这些指导性文件往往是宏观、普适的,与具体的特色小镇实际存在一定的差异,这就使得发展主体在项目决策方面缺乏精细的指导。

在这样的情况下,体育特色小镇设施的建设、项目的开发多数是围绕消费者的消费情况确定的,而消费需求的不确定性使特色小镇的发展方向把握存在一定的滞后性,难以适应快速发展的市场需求。

3、体育特色小镇发展的机会。

✦体育特色小镇规划、建设政策陆续出台

在社会主义市场经济环境下,政策往往成为产业发展的重要指向。近年来,为明确特色小镇建设方向、助力特色小镇发展,我国出台了一系列以特色小镇为主题的通知和指导意见(见表2),阐述了特色小镇发展的方向、要求,规范了特色小镇的管理。

而这些政策意见为体育特色小镇的规划和建设提供了科学的指导,也突出了体育特色小镇发展的趋势和重点,这使得越来越多的地区和投资者将关注点投入到体育特色小镇发展方面。

2021我国体育特色小镇发展问题及策略分析

 

表2 近年来国家出台的特色小镇政策

✦体育消费升级

可支配收入的增加使越来越多的人能进行体育消费,2019年我国人均可支配收入突破1万美元,这表明具备中高端产品或服务消费能力的人越来越多,这使体育特色小镇的发展有了较大的消费客户群。

消费升级,体育消费也不断增加,随着人们物质生活需求的逐步满足,越来越多的人开始追求自身的精神文化需求,加之日常生活、工作节奏的加快,人们利用周末、节假日外出进行特色消费体验的欲望越来越强,这为体育特色小镇的发展创造了良好的消费动机。

✦资本投入持续增加

考虑到体育特色小镇发展拥有的政策和消费双重“红利”,越来越多的投资主体将大量的资金投入到特色小镇项目开发中,这增加了体育特色小镇发展的资本支持。同时,投资主体会结合市场发展形势的研判,为体育特色小镇项目建设提供相应的项目咨询服务,使体育特色小镇的项目开发和建设更加科学、稳定。

2021我国体育特色小镇发展问题及策略分析

 

4、体育特色小镇发展的挑战。

✦体育特色小镇同质化现象突出

以市场需求为导向的体育特色小镇发展方式使得部分体育特色小镇在项目开发与建设方面表现出趋同性,即某特色小镇“火”起来的项目会短时间内出现在其他特色小镇中。显然,这种同质化的现象削弱了小镇的“特色”,使体育特色小镇的经营和发展面临较大的市场挑战。

✦市场不确定性因素增加

体育特色小镇项目经营是在市场化的环境下开展的,而市场环境的不稳定使体育特色小镇发展也面临诸多的风险。

如新冠肺炎疫情的发生使得各个体育特色小镇的经营面临停滞状态,不少项目遭遇较大的损失,并且在短时间内难以恢复。同时,不确定性因素的增加对体育特色小镇经营管理能力的要求也在不断提高,这增加了小镇优秀管理人员的供需缺口,使体育特色小镇发展面临管理挑战。

2021我国体育特色小镇发展问题及策略分析

 

体育特色小镇发展的策略

体育特色小镇发展的优势、劣势、机会和挑战并存,而这主要取决于体育特色小镇项目的新业态特点上:因为业态新,所以缺乏成熟的经营和稳定的模式;因为业态新,所以得到政策的规范和指导,进而获得资本的支持和消费的推动。结合这种实际情况,体育特色小镇的发展要更多地立足体育产业和体育消费需求的发展,以强大的发展适应力来寻求更好的发展。

1、合理确定特色小镇发展战略。

swot分析法明确了so战略(优势-机会)、wo战略(劣势-机会)、st战略(优势-威胁)、wt战略(劣势-威胁)四种发展战略。体育特色小镇作为一种新的发展业态,其在发展战略方面宜选择so战略,即采取整合优势,利用机会的战略来实现自身的良好发展。在具体的发展方向和发展模式上,体育特色小镇要从两方面着手。

✦明确体育特色产业的发展方向

虽然体育特色小镇的发展要靠“体育 ”的产业融合策略来实现,但这种产业发展策略的核心在于体育产业,即体育特色小镇是以特色的体育项目为主题实现的发展,如果偏离了体育这一核心产业,体育特色小镇发展质量和效果会大打折扣。因此,体育特色小镇在发展目标、发展策略的确定过程中要把握好体育这一核心产业。当然,这里需要注意体育产业的“特色”,避免项目平平而遭遇同质化的发展危机。

✦注重消费需求的掌握和满足

体育特色小镇是以“体育特色”吸引和满足消费者的消费需求。并且,体育特色小镇只有真正吸引广大消费者的注意和参与,才能够实现预期的发展目标。因此,体育特色小镇发展过程中在注重特色资源的挖掘和利用的同时,应注意全方位把握、了解、分析消费者的多元化需求,通过需求分析掌握消费者最希望获得的体育特色项目体验,以此为导向来规划、建设和运营相应的体育特色项目,使体育特色项目能够有效满足消费者的需求。

2、提高体育特色小镇辐射面。

在市场化经营环境下,体育特色小镇的发展更多地需要消费来驱动,而消费驱动力的提高更多地需要从消费者消费需求的刺激和满足出发。因此,体育特色小镇的发展要从内容辐射面和地域辐射面两方面提高来获得更大的消费群体资源,以增强消费的驱动力。

✦拓展产业辐射面

体育特色小镇的产业发展要突破体育产业的界线,从“体育 ”的新业态视角来探索、规划、布局产业发展。鉴于当前中高端消费增加的实际情况,体育特色小镇要确定多元化、层次化的产业发展策略。

一方面,拓展休闲体育项目,借助小镇拥有的优势资源大力发展骑行、攀岩、马拉松等户外休闲体育项目,满足越来越多消费者的户外体育体验需求;

另一方面,延伸体育产业链条,通过体育器械产销、体育项目建设咨询、个性化体育运动指导等制造业、服务业的开发来打造集研、产、销、服于一体的综合体育产业链。

同时,体育特色小镇要充分认识到“互联网 ”产业形态的庞大市场空间,借助“互联网 体育”的新业态开发来发展自身。

如小镇可以开发集运动、游戏、娱乐于一体的多功能综合性项目展示厅,借助网络技术、虚拟技术、人工智能技术等一系列新兴技术来为消费者创造更加独特的体育体验。

2021我国体育特色小镇发展问题及策略分析

 

✦拓展地区辐射面

随着越来越多的城市试行周末2.5天制,选择在周末外出游玩体验已经开始向常态化的方向发展,显然,这为体育特色小镇的发展创造了良好的条件。

为更好地满足城市居民特色体育项目体验的需求,体育特色小镇要在交通、服务等方面对标城市,通过构建集公交、地铁、火车、轮船等多元化交通出行方式于一体的综合性交通枢纽系统,压缩城市居民通行特色小镇的时间成本,使更多的居民愿意到体育特色小镇体验、消费。

同时,体育特色小镇要加大品牌推广力度,通过媒体广告投放等方式提升小镇的知名度,使更多的消费者了解体育特色小镇。

✦实行抱团发展模式

近年来,随着全域旅游等新的旅游形态的发展,抱团发展的理念和方式逐渐得到认同和践行。

对于体育特色小镇来说,为了更好地挖掘和利用本地独特的自然、文化资源,可以采取报团发展的策略,通过与一些旅游景点或者文化场馆进行业务方面的合作来拓展特色体育项目,在壮大产业发展资源的同时,化解市场经营中的不确定性风险。

如小镇可以与本地区的一些图书馆、文化馆合作,定期在小镇内部开展读书会、文化学习会等,借助知识、文化来增强小镇的文化内涵。

2021我国体育特色小镇发展问题及策略分析

 

3、强化体育特色小镇运营管理。

随着我国在特色小镇发展方面政策的不断出台、实施和优化,体育特色小镇发展的方向、方式更加明确,体育特色小镇的经营管理也面临更高的标准化、规范化的要求。在这种情况下,体育特色小镇的长远发展需要稳定、持续、强大的运营管理能力作为支撑。

并且,体育特色小镇发展中面临的同质化挑战也需要借助专业化运营管理加以防范和破解。为此,有必要从强化体育特色小镇运营管理方面着手寻求相应的发展策略。

首先,完善体育特色小镇运营组织体系。体育特色小镇除了以体育项目为标准构建相应的组织体系以外,还要结合体育特色小镇运营的实际情况和需求,完善运营管理的部门、岗位设置,使小镇发展更加稳健。

如可以设立市场部,专门负责市场需求调查、分析和政府政策分析工作,以提高项目决策和管理的精准性。

其次,注重运营方式的持续优化。“互联网 ”理念和模式的快速推广与应用,使体育特色小镇的运营方式出现了线上与线下的融合。

目前,体育特色小镇从其他类型特色小镇的发展中汲取了一定的线下运营经验,能够较好地开展线下的项目宣传、运营和维护工作,但在线上运营方面却缺乏足够的重视和成熟的经验。

因此,体育特色小镇应将完善线上运营方式作为运营管理工作中的重心,通过构建和利用互联网平台来进行体育特色项目的宣传推广和运营管理,使特色小镇的发展方式更加科学、合理和有效。

结 语

体育特色小镇作为集旅游景区、体育产业聚集区、新型城镇化发展区为一体的发展模式,在创新城镇化发展方式、丰富和满足人们多样化体育消费需求、激发区域经济社会发展活力等方面具有明显的优势。

通过对当前体育特色小镇发展形势的分析得出,体育特色小镇的发展需要通过合理确定特色小镇发展战略、提高特色小镇辐射面、强化体育特色小镇运营管理等具体的措施加以推进,而这也是考验和提高体育特色小镇发展的科学方式。

2021我国体育特色小镇发展问题及策略分析

 

文章来源:辽宁体育科技

亚博88体育 copyright © 2021 perfcet market.cn all rights reserved. "));

欢迎拨打一对一免费咨询电话:

13816360548

您也可以咨询我们的在线客服

网站地图